我們出國到達一個國家是要接受入關檢查的,這個也很重要,當然也是麻煩的,我們有很多東西要填寫,還有很多東西不可以帶著,那么,為了大家更好的方便,今天小編就來給大家說一下日本機場入關的攻略吧!

日本機場入關流程
到達→檢疫檢查→入境審查→動植物檢疫→海關→入境
一、檢疫檢查
入境國為減少傳染性疾病的傳播設置了此關卡,在飛機上時廣播也會不斷播報,身體狀況異常者,請隨檢疫官去機場的健康咨詢室接受身體檢查。沒什么問題的都會很快過的。
二、入境審查(入境邊檢)
入境審查通道分為日本人、再入國通道和外國人專用通道三種,根據實際情況選擇通道辦理入境手續。現在日本入境實施新入境審查制度,需要拍照和留指紋。手續如下:
1、提交護照和入境登記卡等;
2、雙手食指放在指紋讀取機上;
3、透過指紋讀取機上方的相機拍照;
4、接受入境審查官詢問,切記一定要在準確理解入國審查官的提問后認真回答,不能隨意點頭,否則很有可能因為答錯信息過不了關,沒問的也不用啰嗦;
5、審查官交還護照等結束審查。唯特別永久居留、不滿16歲、外交及公務訪日、駐日外交官及家眷,以及法務省令規定人員可獲豁免。
可能會被拒絕入境的人:
1、具有健康和衛生問題者。(患有傳染病及精神疾病。)
2、被認為反社會意識過強者。(也包括貧困者和流浪者等會給國家和地方帶來經濟負擔者。)
3、被日本處以遣送回國者。
4、違法日本和其他國家相關法律者。(攜帶麻藥、取締類刀劍槍炮,涉嫌賣春和人口買賣等。)
5、被懷疑損害日本國家利益和公共安全者。
6、基于對等原則被拒絕入境者。(即某國以某理由拒絕日本國民入境,則日本有權以同樣理由拒絕該國國民進入日本。)
三、動植物檢疫
在海關檢查前到動植物檢疫服務臺出示所規定的證明書,并進行檢查。有的物品屬于禁止進口或者需要許可證。
四、領取行李
行李大廳有巨大的電子屏幕,上面有詳細的航班抵達、行李領取臺編號等信息。請根據自己的航班號及行李存寄憑單領取行李。領取托運的行李后,便可前往海關,完成日本入境的最后一道手續。

五、海關檢查
領取行李后,最后還要通過日本海關。海關分紅色和綠色通道,沒有攜帶需要上稅的物品時走綠色通道,攜帶有需要上稅物品或是不能確定的請走紅色通道。每人都必須提交攜帶品分離運輸行李申報表。
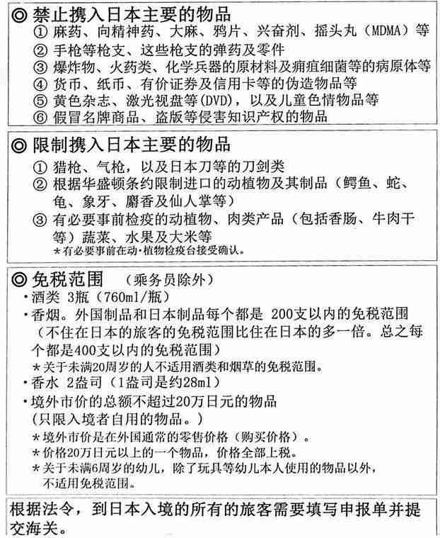
禁止攜帶入境的物品:
大麻、鴉片等毒品,吸毒用具
槍支、彈藥及其零部件,爆炸物品、火藥、化學武器的原材料
硬幣、紙幣、有價證券的偽造制品
帶有色情內容的雜志、錄像帶、光盤等
假冒、偽造、盜版等侵害知識產權的物品
限制攜帶入境的物品:
將動物(包括火腿、香腸等肉制食品)和植物(包括水果、種子、蔬菜等)帶入日本時,(在海關檢查前)在動物、植物檢疫服務臺要出示所規定的證明書并進行檢查。有的物品屬于禁止進口或者需要許可證。
攜帶獵槍、日本刀或劍類物品,需出示公安部門證書。
根據《華盛頓條約》,禁止攜帶某些保護動物制品(鱷魚、象牙等)、加工品、動物、植物出入境。
非個人使用的某些醫藥品、保健品、化妝品,超出一定限量,則需辦理日本衛生部進口手續。限量例:醫藥品(2個月用量)、醫生指定藥品(1個月用量)化妝品、美容保健品每種24個。
逃避申報,會受到海關處罰。
日本海關規定個人攜帶入境的物品有一定限量。在限額以內,不管是隨身物品還是分離運輸的物品,只要是被認定為數量合理、自用,都是免稅的。
如果既有隨身攜帶物品又有分離運輸的物品,那么看是否超過限額的時候要將二者加起來。
如果合計金額超過20萬日元,20萬日元以內的商品可以免稅,剩下的物品被征稅。1個超過20萬日元的物品,例如,25萬日元的包是25萬日元的全額征稅。
每1個品種的海外市價總額1萬日元以下的東西則免稅。例如,攜帶1個1000日元的巧克力9個,5000日元的領帶2條,為免稅。
旅游攻略http://www.936579.cn
日本機場入關攻略
一、準備物品
護照+簽證,并確保護照和簽證都真實有效,最好備份一份復印件,分開存放。
準備一份中日文的行程表,說明大概日程和前往目的地,方便入境官員瀏覽和與你溝通。特別是酒店信息,在填寫入境卡的時候需要用到。
如果是參加商務會議,記得帶上中日文邀請函,避免海關提問刁難。
隨身帶一支筆,方便在飛機上填寫各種表格。
快要抵達目的地時,空乘人員會發放入境卡跟海關申報單,在入境的地方也有申報單可以領取,但最好在飛機上先填好,減少下機以后填寫的慌亂。
二、填寫表格
1、入境卡
2016年4月1日,日本的法務省入國管理局針對外國人的日本入境卡進行了簡化更新。
新表格不再填性別、職業、護照號碼及攜帶日元金額。入境單的填寫很重要,盡量不要涂改。

在填寫入境卡時需要注意:
1)由于日文漢字和中文的意思不完全相同,為避免在查驗護照時造成誤會或是查驗人員無法判讀,因此建議內文請以英文或日文書寫。
在“日本の聯絡先(日本聯絡地址)”的地方,寫上住宿處的名稱及地址,電話部分則留下可聯絡到你的信息,游客一般都是寫酒店或者民宿的信息。
2)日本滯在予定期間(預計在日本停留期間)的天數請以自出發日開始計算,包含歸國日那天的總停留天數。例如4/1出發,4/5回國,這樣就填寫5日。
3)生年月日的書寫順序依次是“日、月、年”,例如01(日)04(月)2016(年),切記日和月不要寫反!




2、申報單
申報表的A面是必須填寫的。B面是一些行李物品的補充項,可以選擇性的不填,有要報備的就如實填。
需要注意的是,一個家庭只需填寫一份表格,若是朋友一起出游,則一人需填寫一張。


好了,入關最近有要去日本旅行朋友們要記住這些入關指南啊!這樣大家也可以方便很多啊!
文章來源:http://www.936579.cn/46876.html